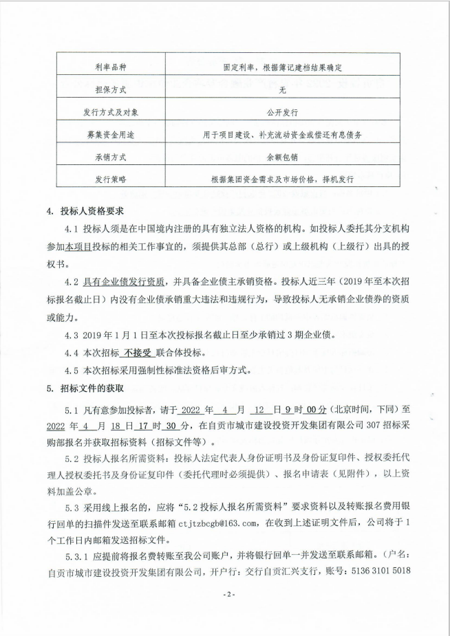
自贡城投-2022年农村产业融合专项企业债承销服务招标公告
信息公开
你的位置:首页 > 信息公开 > 公告

自贡城投-2022年农村产业融合专项企业债承销服务招标公告

来源: 2022-04-11 15:57:59      点击:






报名申请表请下载:/images/file/20220411155739823982.docx