自贡市城市建设投资开发集团有限公司
  • 首页
  • 关于城投
    集团概况 集团领导 组织架构 发展战略
  • 子公司简介
  • 新闻中心
    集团要闻 子公司动态 行业聚焦 媒体导读
  • 党群建设
    党建工作 党风廉洁 群团工作 举报投诉
  • 项目管理
    成果展示
  • 人力资源
    人才理念 干部人事 人才招揽
  • 企业文化
    社会责任 员工风采 城投之声
  • 政策法规
  • 信息公开
    通知 公示 公告
信息公开
  • 公示
  • 公告
最新资讯
嘉汇公司开展消防实战演练 筑
强基赋能促发展 砺剑铸魂启新
自贡市城投集团公司召开党委会
嘉汇公司物业保安邓其明受邀分
市城投集团公司召开2025年
以练为战 防患未“燃” 市城
市城投集团公司党委召开会议
让疗休养成为一场美好奔赴!自
公告
你的位置:首页 > 信息公开 > 公告

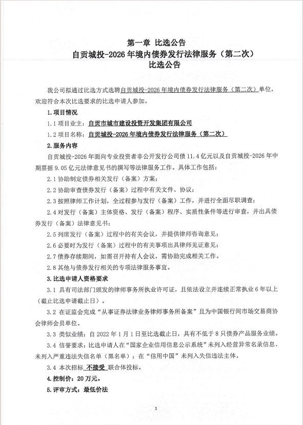
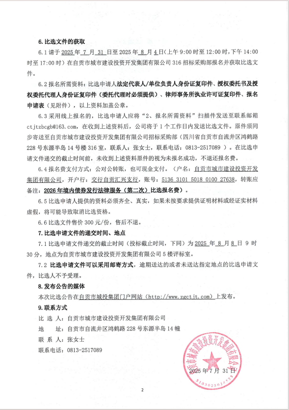
自贡城投-2026年境内债券发行法律服务(第二次)比选公告

来源:      2025-07-31 16:55:32      点击:


报名申请表请点击下载/images/file/20250731165461196119.docx


  • 上一篇:河岸家园办公用房装修改造项目(施工)更正通知 2025/7/31
  • 下一篇:自贡城投-2026年境内债券发行法律服务流标公告 2025/7/31

网站首页 | 关于我们 | 人力资源 | 网站地图

Copyright www.zgctjt.com 自贡市城市建设投资开发集团有限公司 版权所有 All Rights Reserved

公司地址:四川.自贡.自流井区鸿鹤路东源半岛14幢 联系电话:0813-2517017 电子邮件:jjyy500@126.com

蜀ICP备18008040号