自贡市城市建设投资开发集团有限公司
  • 首页
  • 关于城投
    集团概况 集团领导 组织架构 发展战略
  • 子公司简介
  • 新闻中心
    集团要闻 子公司动态 行业聚焦 媒体导读
  • 党群建设
    党建工作 党风廉洁 群团工作 举报投诉
  • 项目管理
    成果展示
  • 人力资源
    人才理念 干部人事 人才招揽
  • 企业文化
    社会责任 员工风采 城投之声
  • 政策法规
  • 信息公开
    通知 公示 公告
信息公开
  • 公示
  • 公告
最新资讯
市城投集团公司召开2025年
港投公司打通中亚粮源新通道
市城投集团公司党委召开会议
城乡共融迎新年 多元业态促发
市城投集团公司党委和市交发集
市城投集团公司党委书记、董事
学习贯彻党的二十届四中全会精
市城投集团公司党委召开会议
公告
你的位置:首页 > 信息公开 > 公告

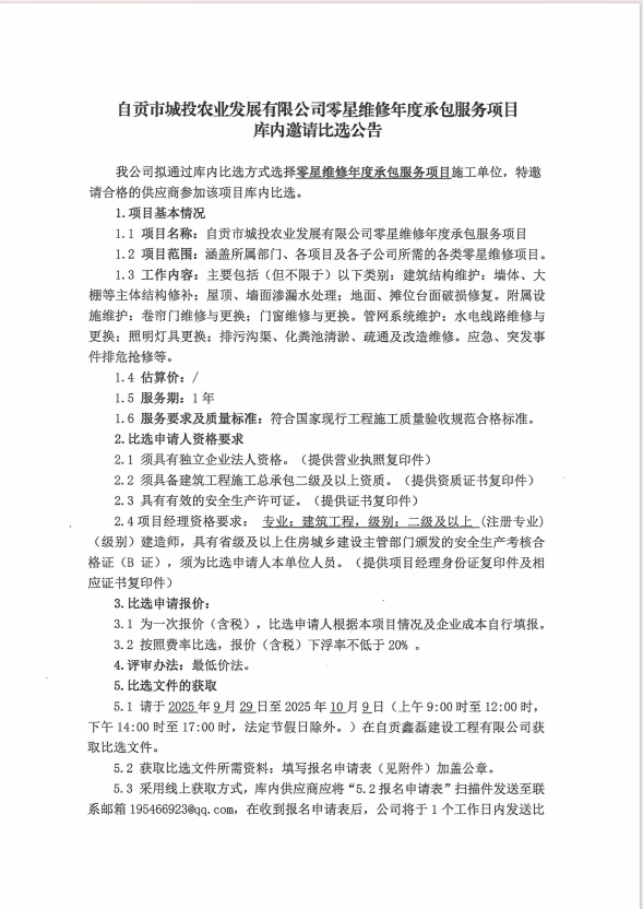
自贡市城投农业发展有限公司零星维修年度承包服务项目库内邀请比选公告

来源:      2025-09-28 14:21:21      点击:


报名申请表请点击下载/images/file/20250928142178047804.doc

  • 上一篇:自贡市嘉盛粮油产业发展有限公司粮油装卸搬运服务公开比选(第二 2025/9/29
  • 下一篇:城投富台家园项目(二期)-安装材料采购评审结果公示 2025/9/28

网站首页 | 关于我们 | 人力资源 | 网站地图

Copyright www.zgctjt.com 自贡市城市建设投资开发集团有限公司 版权所有 All Rights Reserved

公司地址:四川.自贡.自流井区鸿鹤路东源半岛14幢 联系电话:0813-2517017 电子邮件:jjyy500@126.com

蜀ICP备18008040号