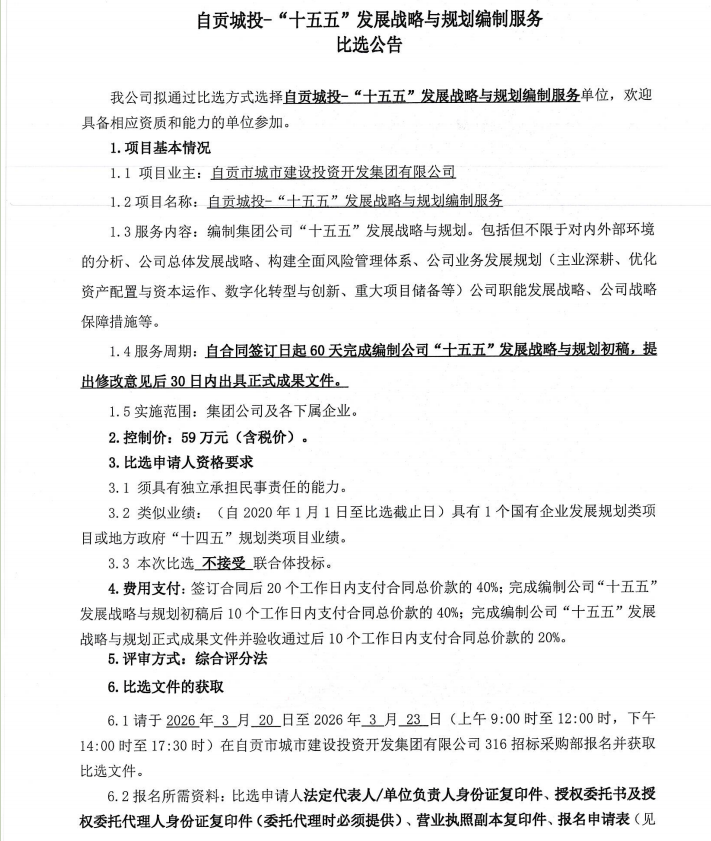
自贡城投-“十五五”发展战略与规划编制服务比选公告
HituxOpenMenu
首页
关于城投
新闻中心
子公司简介
党群建设
项目管理
人力资源
企业文化
信息公开
信息公开
公示
公告
你的位置:
首页
>
信息公开
>
公告
自贡城投-“十五五”发展战略与规划编制服务比选公告
来源:
2026-03-20 09:27:45 点击:
报名申请表请点击下载
/images/file/20260320092786148614.docx
上一篇:
自贡城投档案整理寄数字化服务比选公告
2026/3/20
下一篇:
自贡嘉悦居物业管理有限公司海鲜、冻货类采购比选评审结果公示
2026/3/18
动态
简介
公示
返回顶部
电话
邮件
首页