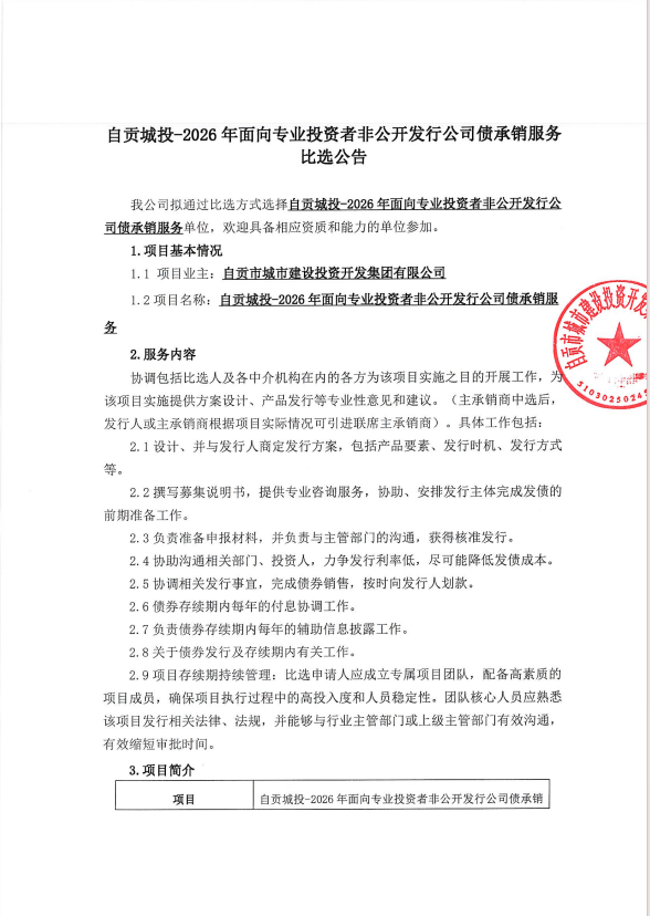
自贡城投-2026年面向专业投资者非公开发行公司债承销服务比选公告
HituxOpenMenu
首页
关于城投
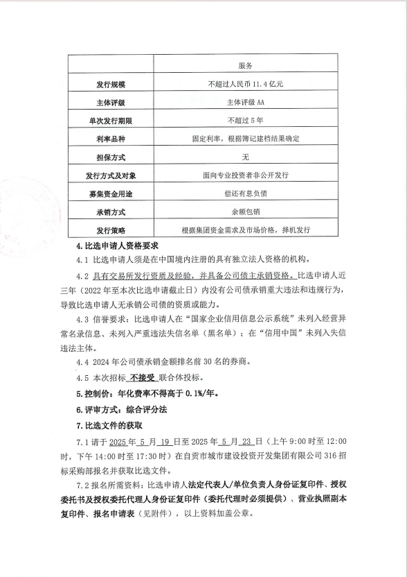
新闻中心
子公司简介
党群建设
项目管理
人力资源
企业文化
信息公开
信息公开
公示
公告
你的位置:
首页
>
信息公开
>
公告
自贡城投-2026年面向专业投资者非公开发行公司债承销服务比选公告
来源:
2025-05-16 16:49:15 点击:
报名申请表请点击下载
/images/file/20250516164863486348.docx
上一篇:
光大街、水涯居、机一厂停车场改造项目-弱电监控专业分包比选公
2025/5/19
下一篇:
自贡市牧源机械设备有限公司办公区装修及监控布局项目库内邀请比
2025/5/15
动态
简介
公示
返回顶部
电话
邮件
首页