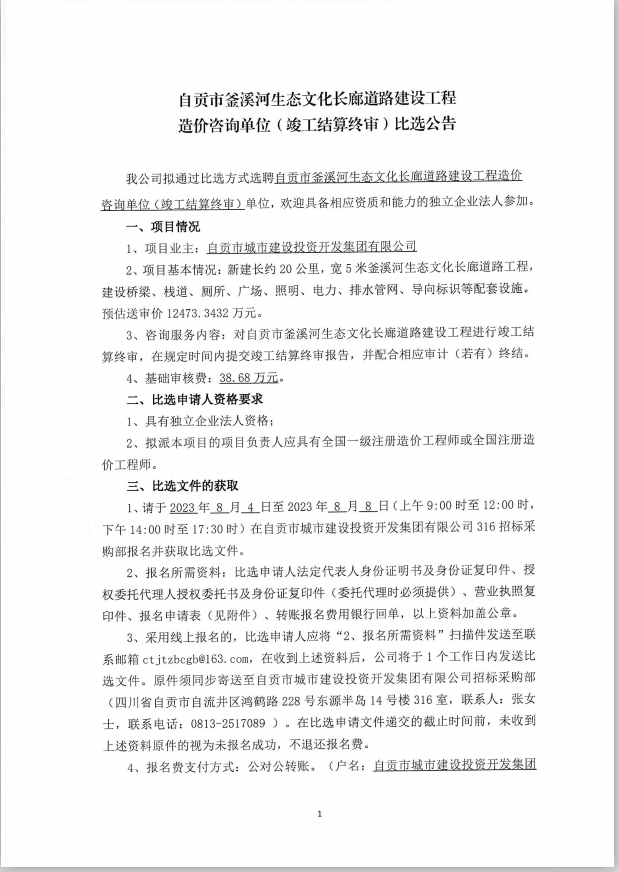
自贡市釜溪河生态文化长廊道路建设工程造价咨询单位(竣工结算终审)比选公告
HituxOpenMenu
首页
关于城投
新闻中心
子公司简介
党群建设
项目管理
人力资源
企业文化
信息公开
信息公开
公示
公告
你的位置:
首页
>
信息公开
>
公告
自贡市釜溪河生态文化长廊道路建设工程造价咨询单位(竣工结算终审)比选公告
来源:
2023-08-03 14:39:42 点击:
报名申请表请下载
/images/file/20230803143844114411.docx
上一篇:
自贡城投-2023年中期票据服务评标结果公示
2023/8/4
下一篇:
城投釜溪印象开发项目(项目名称)售楼部软装及设施设备比选结果
2023/8/2
动态
简介
公示
返回顶部
电话
邮件
首页