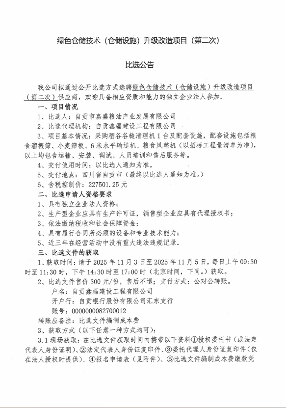
绿色仓储技术(仓储设施)升级改造项目(第二次)比选公告
HituxOpenMenu
首页
关于城投
新闻中心
子公司简介
党群建设
项目管理
人力资源
企业文化
信息公开
信息公开
公示
公告
你的位置:
首页
>
信息公开
>
公告
绿色仓储技术(仓储设施)升级改造项目(第二次)比选公告
来源:
2025-10-31 15:43:18 点击:
报名申请表请点击下载
/images/file/20251031154333403340.doc
上一篇:
绿色仓储技术(检化验设备)升级改造项目比选公告
2025/10/31
下一篇:
自贡市现代肉兔养殖示范基地项目—砖采购比选公告
2025/10/30
动态
简介
公示
返回顶部
电话
邮件
首页