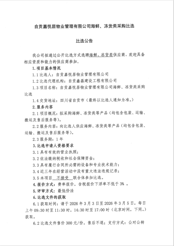
自贡嘉悦居物业管理有限公司海鲜、冻货类采购比选比选公告
HituxOpenMenu
首页
关于城投
新闻中心
子公司简介
党群建设
项目管理
人力资源
企业文化
信息公开
信息公开
公示
公告
你的位置:
首页
>
信息公开
>
公告
自贡嘉悦居物业管理有限公司海鲜、冻货类采购比选比选公告
来源:
2026-03-02 15:40:34 点击:
报名申请表请点击下载
/images/file/20260302153975847584.doc
上一篇:
自贡市牧源机械设备有限公司国家级(西南)现代肉兔产业示范园项
2026/3/2
下一篇:
自贡嘉悦居物业管理有限公司干杂、调味品采购比选比选公告
2026/3/2
动态
简介
公示
返回顶部
电话
邮件
首页