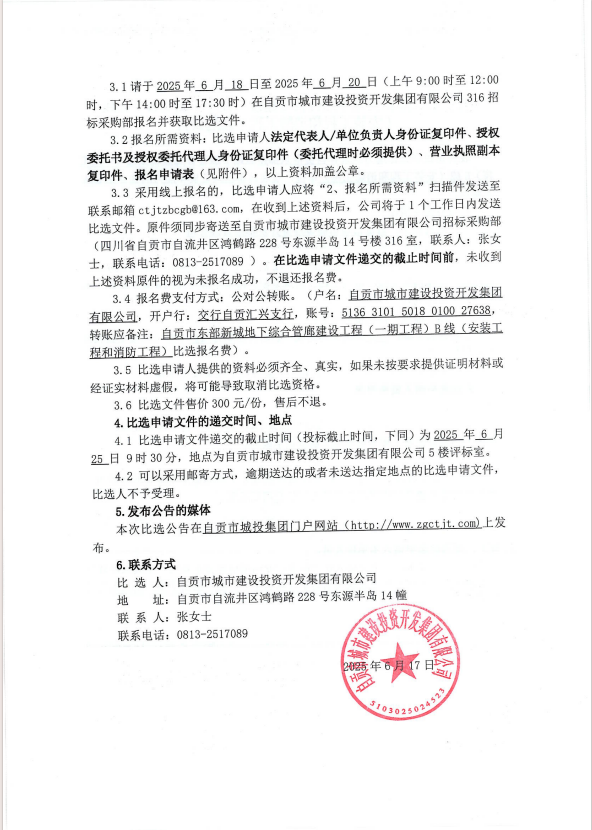
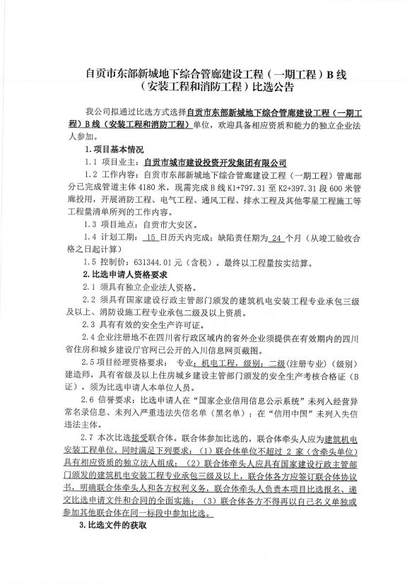
自贡市东部新城地下综合管廊建设工程(一期工程)B线(安装工程和消防工程)比选公告
HituxOpenMenu
首页
关于城投
新闻中心
子公司简介
党群建设
项目管理
人力资源
企业文化
信息公开
信息公开
公示
公告
你的位置:
首页
>
信息公开
>
公告
自贡市东部新城地下综合管廊建设工程(一期工程)B线(安装工程和消防工程)比选公告
来源:
2025-06-17 18:07:27 点击:
报名申请表请点击下载
/images/file/20250617180610871087.docx
上一篇:
贡井区胜利巷片区综合停车场室外停车场沉降维修工程项目库内邀请
2025/6/18
下一篇:
物业项目电梯年度检测服务采购项目评审结果公示
2025/6/11
动态
简介
公示
返回顶部
电话
邮件
首页