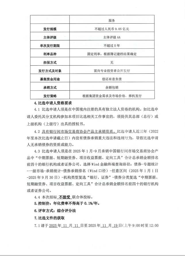
自贡城投-2026年面向专业投资者公开发行中期票据承销服务比选公告
HituxOpenMenu
首页
关于城投
新闻中心
子公司简介
党群建设
项目管理
人力资源
企业文化
信息公开
信息公开
公示
公告
你的位置:
首页
>
信息公开
>
公告
自贡城投-2026年面向专业投资者公开发行中期票据承销服务比选公告
来源:
2025-11-10 17:09:08 点击:
报名申请表请点击下载
/images/file/20251110170718781878.docx
上一篇:
绿色仓储技术(熏蒸设备)升级改造项目比选公告
2025/11/10
下一篇:
自贡市现代肉兔养殖示范基地项目-湿拌砂浆采购比选公告
2025/11/10
动态
简介
公示
返回顶部
电话
邮件
首页