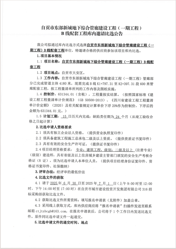
自贡东部新城地下综合管廊建设工程(一期工程)B线配套工程库内邀请比选公告
HituxOpenMenu
首页
关于城投
新闻中心
子公司简介
党群建设
项目管理
人力资源
企业文化
信息公开
信息公开
公示
公告
你的位置:
首页
>
信息公开
>
公告
自贡东部新城地下综合管廊建设工程(一期工程)B线配套工程库内邀请比选公告
来源:
2025-06-30 16:59:14 点击:
报名申请表请点击下载
/images/file/20250630165899069906.docx
上一篇:
自贡科创中心建设项目交通影响评价服务评审结果公示
2025/6/30
下一篇:
自贡市东部新城地下综合管廊建设工程(一期工程)B线(安装工程
2025/6/30
动态
简介
公示
返回顶部
电话
邮件
首页