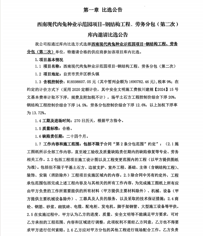
西南现代肉兔种业示范园项目-钢结构工程、劳务分包(第二次)库内邀请比选公告
HituxOpenMenu
首页
关于城投
新闻中心
子公司简介
党群建设
项目管理
人力资源
企业文化
信息公开
信息公开
公示
公告
你的位置:
首页
>
信息公开
>
公告
西南现代肉兔种业示范园项目-钢结构工程、劳务分包(第二次)库内邀请比选公告
来源:
2025-08-15 16:02:12 点击:
报名申请表请点击下载
/images/file/20250815160089328932.docx
上一篇:
西南现代肉兔种业示范园项目-钢结构工程、劳务分包(第二次)评
2025/8/20
下一篇:
自贡市现代肉兔养殖示范基地项目-钢结构工程、劳务分包(第二次
2025/8/15
动态
简介
公示
返回顶部
电话
邮件
首页