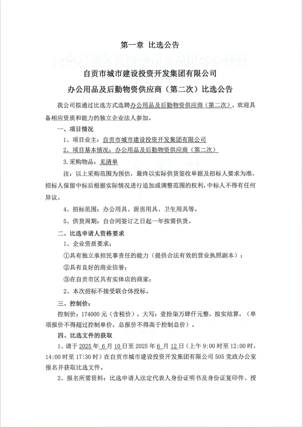
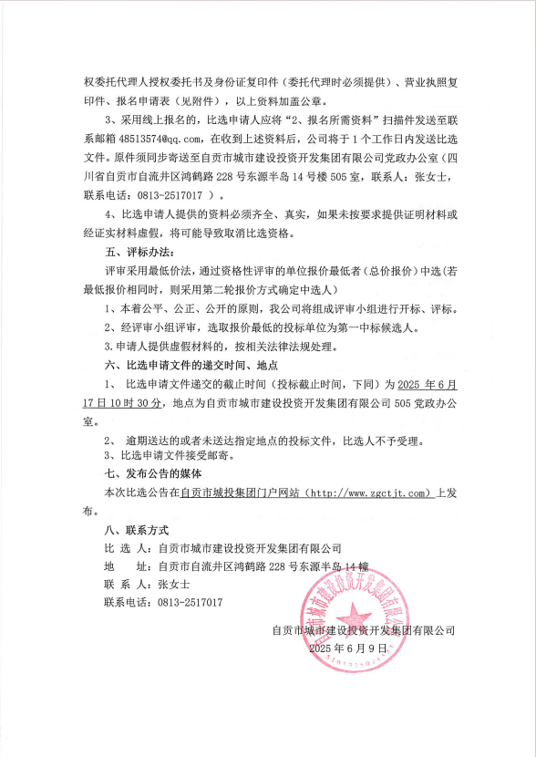
自贡市城市建设投资开发集团有限公司办公用品及后勤物资供应商(第二次)比选公告
HituxOpenMenu
首页
关于城投
新闻中心
子公司简介
党群建设
项目管理
人力资源
企业文化
信息公开
信息公开
公示
公告
你的位置:
首页
>
信息公开
>
公告
自贡市城市建设投资开发集团有限公司办公用品及后勤物资供应商(第二次)比选公告
来源:
2025-06-09 15:42:47 点击:
报名申请表请点击下载
/images/file/20250609154291869186.docx
上一篇:
城投富台家园项目二期—室外辅装石材采购比选公告
2025/6/9
下一篇:
自贡城投-2025年办公用品及后勤物资采购供应商比选流标公告
2025/6/6
动态
简介
公示
返回顶部
电话
邮件
首页