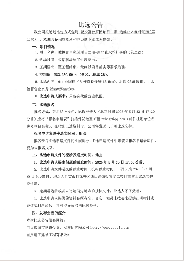
城投富台家园项目二期—通丝止水丝杆采购(第二次)比选公告
HituxOpenMenu
首页
关于城投
新闻中心
子公司简介
党群建设
项目管理
人力资源
企业文化
信息公开
信息公开
公示
公告
你的位置:
首页
>
信息公开
>
公告
城投富台家园项目二期—通丝止水丝杆采购(第二次)比选公告
来源:
2025-05-20 17:05:41 点击:
报名申请表请点击下载
/images/file/20250520170461096109.docx
上一篇:
自贡市住房和城乡建设局食堂食材配送采购项目比选公告
2025/5/22
下一篇:
自贡建工建设工程有限公司2025-2027年主体信用评级项目
2025/5/20
动态
简介
公示
返回顶部
电话
邮件
首页