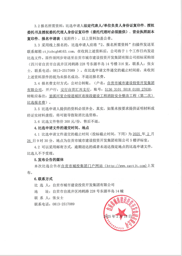
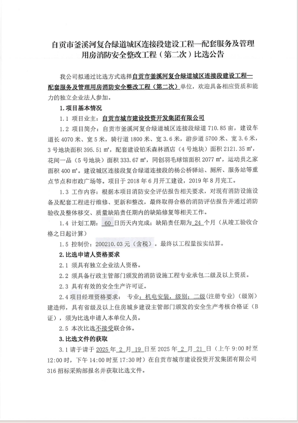
自贡市釜溪河复合绿道城区连接段建设工程——配套服务及管理用房消防安全整改工程(第二次)比选公告
HituxOpenMenu
首页
关于城投
新闻中心
子公司简介
党群建设
项目管理
人力资源
企业文化
信息公开
信息公开
公示
公告
你的位置:
首页
>
信息公开
>
公告
自贡市釜溪河复合绿道城区连接段建设工程——配套服务及管理用房消防安全整改工程(第二次)比选公告
来源:
2025-02-18 16:19:24 点击:
报名申请表请点击下载
/images/file/2025021816190101101.docx
上一篇:
汇南路停车场项目消防安全整改工程(第二次)比选公告
2025/2/18
下一篇:
自贡城投资产营销代理服务(第二次)比选公告
2025/2/18
动态
简介
公示
返回顶部
电话
邮件
首页