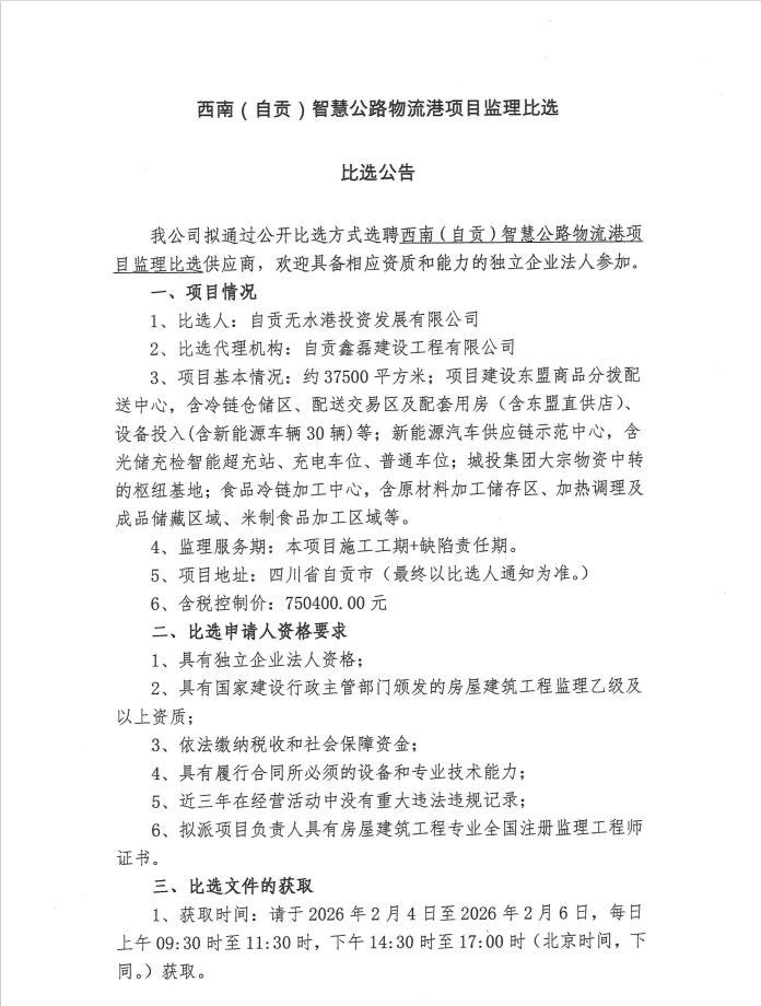
西南(自贡)智慧公路物流港项目监理比选比选公告
HituxOpenMenu
首页
关于城投
新闻中心
子公司简介
党群建设
项目管理
人力资源
企业文化
信息公开
信息公开
公示
公告
你的位置:
首页
>
信息公开
>
公告
西南(自贡)智慧公路物流港项目监理比选比选公告
来源:
2026-02-03 16:52:35 点击:
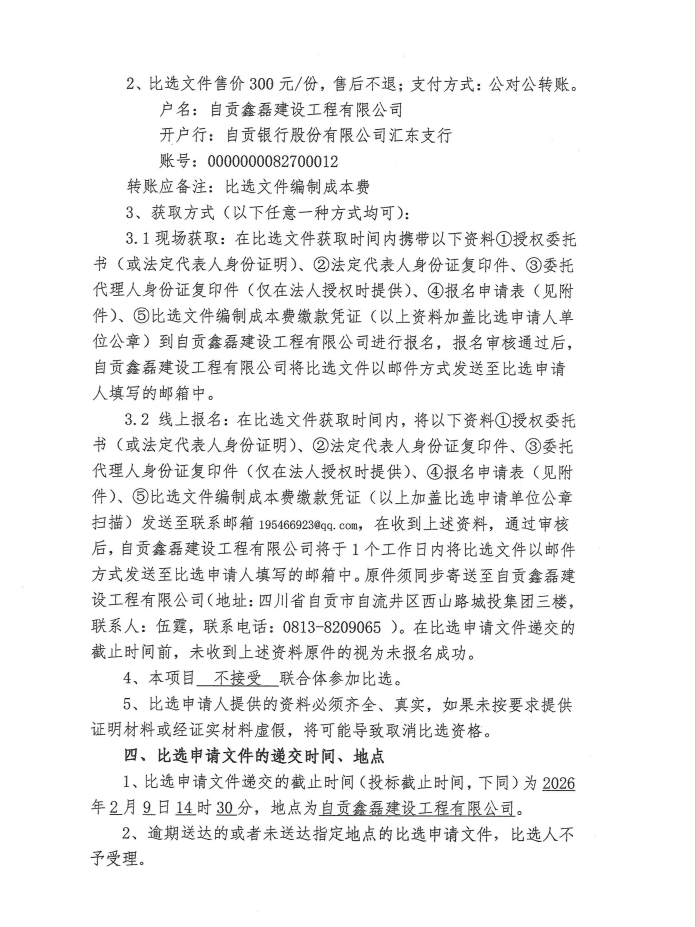
报名申请表请点击下载
/images/file/20260203165136113611.doc
上一篇:
荣县智慧农批冷链物流加工产业园项目(一期)第一标段载荷试验劳
2026/2/5
下一篇:
自贡市盐都建设工程质量检测有限公司年度地基基础检测(桩芯砼钻
2026/2/3
动态
简介
公示
返回顶部
电话
邮件
首页