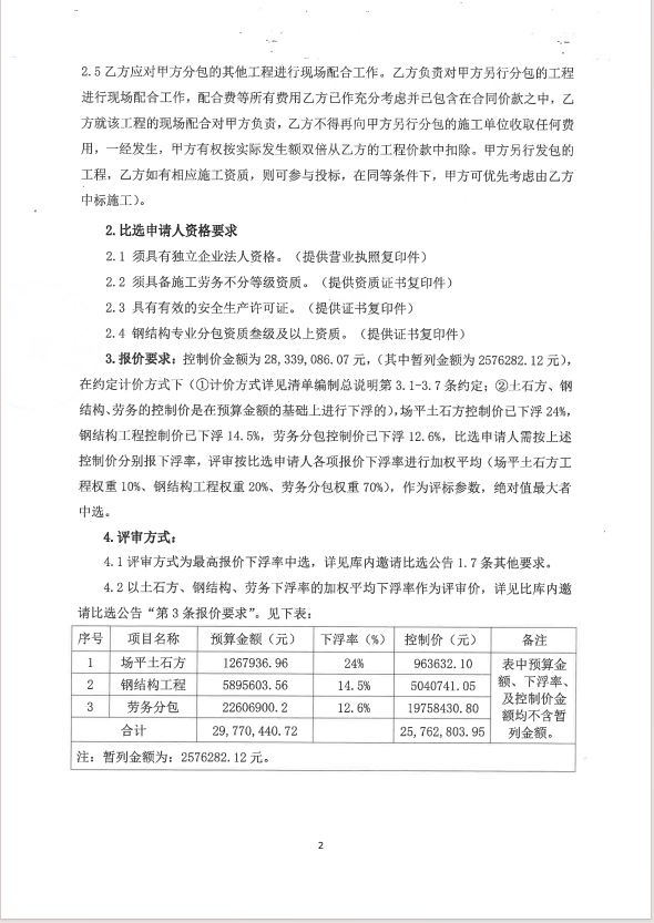
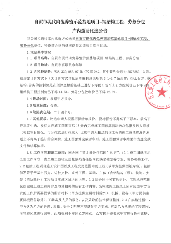
自贡市现代肉兔养殖示范基地-钢结构工程、劳务分包库内邀请比选公告
HituxOpenMenu
首页
关于城投
新闻中心
子公司简介
党群建设
项目管理
人力资源
企业文化
信息公开
信息公开
公示
公告
你的位置:
首页
>
信息公开
>
公告
自贡市现代肉兔养殖示范基地-钢结构工程、劳务分包库内邀请比选公告
来源:
2025-07-29 15:55:20 点击:
报名必比选表请点击下载
/images/file/20250729155562116211.docx
上一篇:
西南现代肉兔种业示范园项目-钢结构工程、劳务分包库内邀请比选
2025/7/29
下一篇:
光大街、水涯居、机一厂停车场改造项目劳务分包(第三次)评审结
2025/7/29
动态
简介
公示
返回顶部
电话
邮件
首页