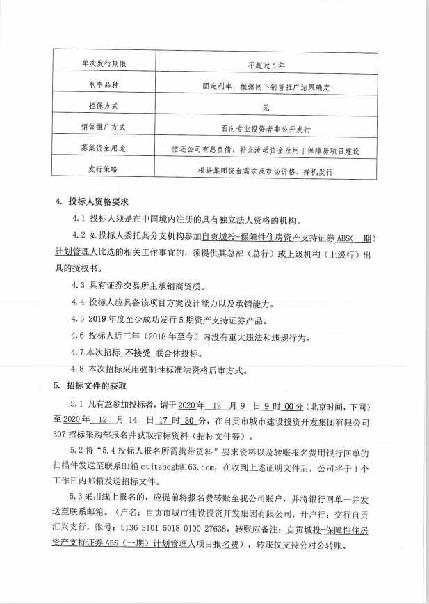
自贡城投-保障性住房资产支持证券ABS(一期)计划管理人招标公告
HituxOpenMenu
首页
关于城投
新闻中心
子公司简介
党群建设
项目管理
人力资源
企业文化
信息公开
信息公开
通知
公示
公告
你的位置:
首页
>
信息公开
>
公告
自贡城投-保障性住房资产支持证券ABS(一期)计划管理人招标公告
来源:
2020-12-08 16:08:13 点击:
报名申请表请下载附件:
/images/file/20201208160780708070.docx
上一篇:
自贡市城市建设投资开发集团有限公司自贡市西山路片区综合改造工
2020/12/8
下一篇:
自贡市城市建设投资开发集团有限公司2020年中票、公司债评级
2020/12/7
动态
简介
公示
返回顶部
电话
邮件
首页