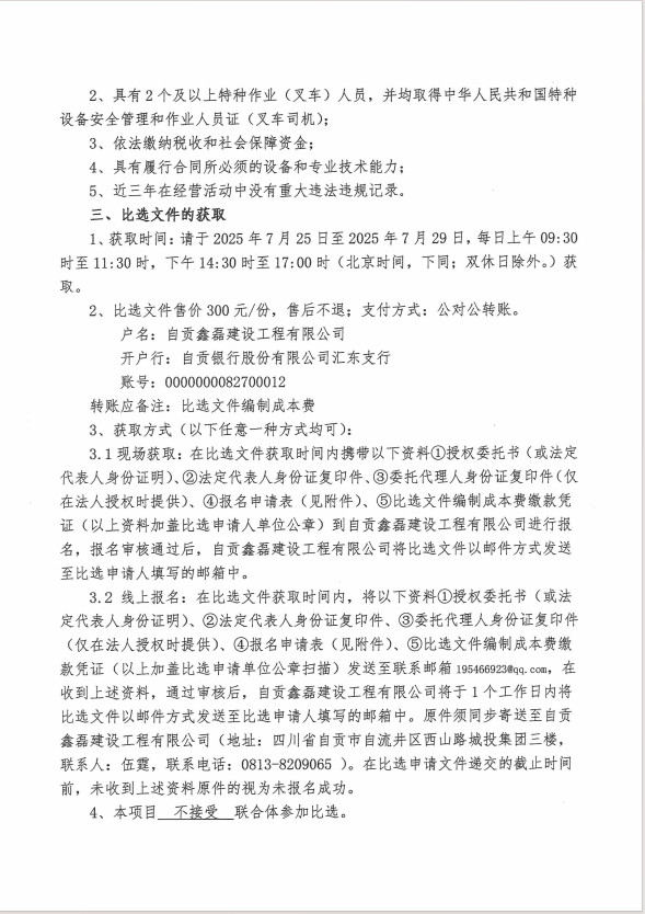
自贡市嘉盛粮油产业发展有限公司粮油装卸搬运服务公开比选公告
HituxOpenMenu
首页
关于城投
新闻中心
子公司简介
党群建设
项目管理
人力资源
企业文化
信息公开
信息公开
公示
公告
你的位置:
首页
>
信息公开
>
公告
自贡市嘉盛粮油产业发展有限公司粮油装卸搬运服务公开比选公告
来源:
2025-07-24 11:45:02 点击:
报名申请表请点击下载
/images/file/20250724113692129212.doc
上一篇:
绿色仓储技术(仓间罩棚)升级改造项目库内邀请比选公告
2025/7/24
下一篇:
自贡城投-2026年境内债券发行法律服务比选公告
2025/7/24
动态
简介
公示
返回顶部
电话
邮件
首页