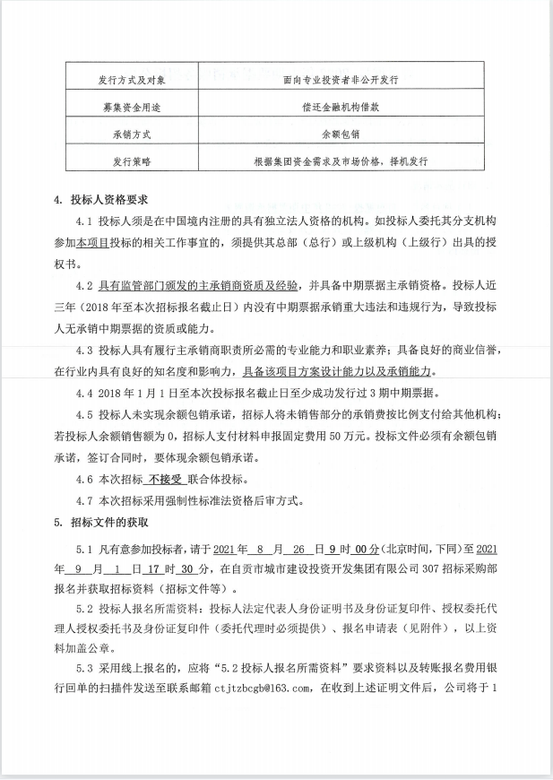
自贡城投-2022年中期票据承销服务招标公告
HituxOpenMenu
首页
关于城投
新闻中心
子公司简介
党群建设
项目管理
人力资源
企业文化
信息公开
信息公开
公示
公告
你的位置:
首页
>
信息公开
>
公告
自贡城投-2022年中期票据承销服务招标公告
来源:
2021-08-25 17:12:48 点击:
报名申请表请点击下载
/images/file/20210825171258905890.docx
上一篇:
自贡市展览中心一期工程项目造价咨询单位(竣工结算终审)比选公
2021/9/2
下一篇:
自贡城投-2022年PPN承销服务招标公告
2021/8/25
动态
简介
公示
返回顶部
电话
邮件
首页