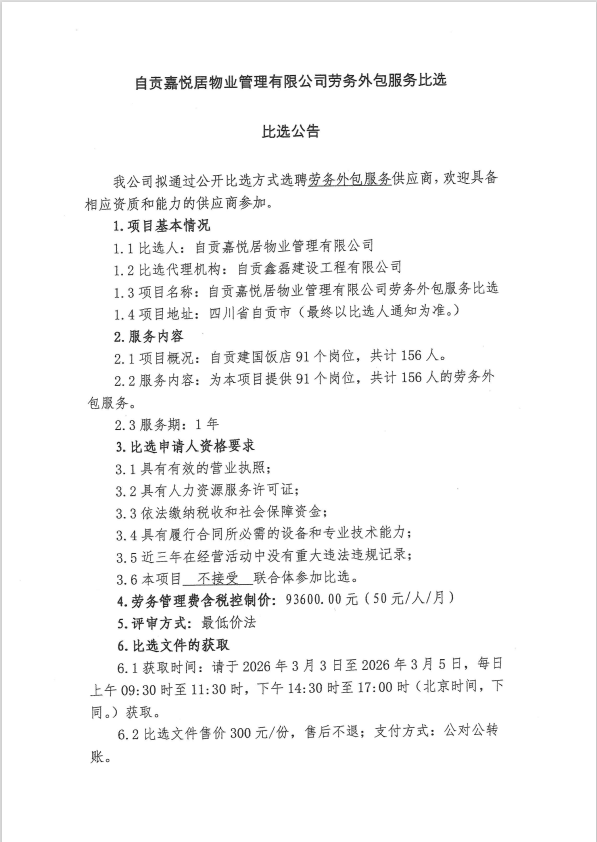
自贡嘉悦居物业管理有限公司劳务外包服务比选比选公告
HituxOpenMenu
首页
关于城投
新闻中心
子公司简介
党群建设
项目管理
人力资源
企业文化
信息公开
信息公开
公示
公告
你的位置:
首页
>
信息公开
>
公告
自贡嘉悦居物业管理有限公司劳务外包服务比选比选公告
来源:
2026-03-02 15:20:45 点击:
报名申请表请点击下载
/images/file/20260302151922972297.doc
上一篇:
自贡嘉悦居物业管理有限公司干杂、调味品采购比选比选公告
2026/3/2
下一篇:
嘉盛1#4、5层装饰装修工程-消防工程库内邀请比选比选公告
2026/2/27
动态
简介
公示
返回顶部
电话
邮件
首页