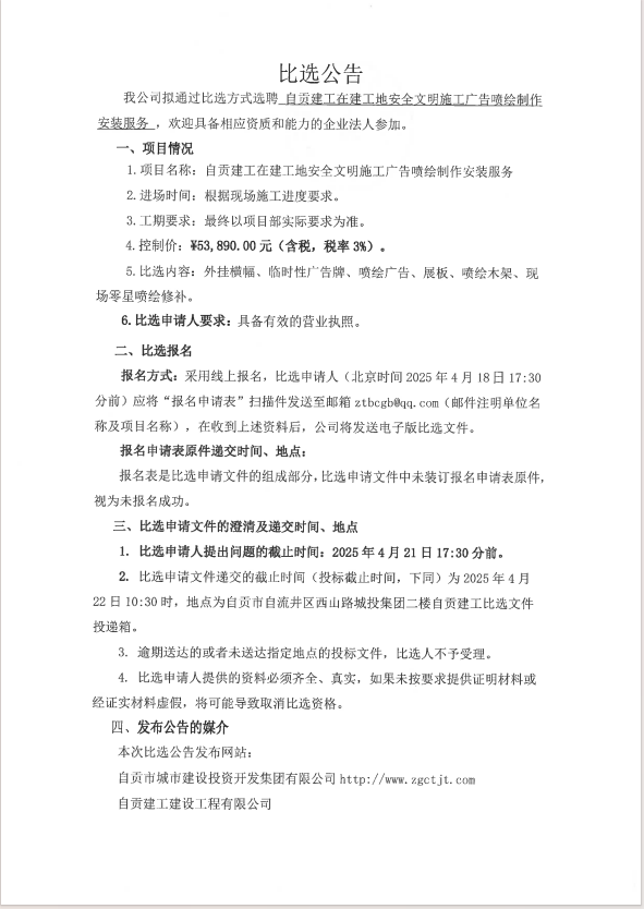
自贡建工在建工地安全文明施工广告喷绘制作安装服务
HituxOpenMenu
首页
关于城投
新闻中心
子公司简介
党群建设
项目管理
人力资源
企业文化
信息公开
信息公开
公示
公告
你的位置:
首页
>
信息公开
>
公告
自贡建工在建工地安全文明施工广告喷绘制作安装服务
来源:
2025-04-15 11:12:00 点击:
报名申请表请点击下载
/images/file/20250415111188168816.docx
上一篇:
自贡城投安置房小区消防设施维修工程项目(第三次)比选公告
2025/4/17
下一篇:
城投富台家园项目二期-低压配电室采购比选公告
2025/4/15
动态
简介
公示
返回顶部
电话
邮件
首页