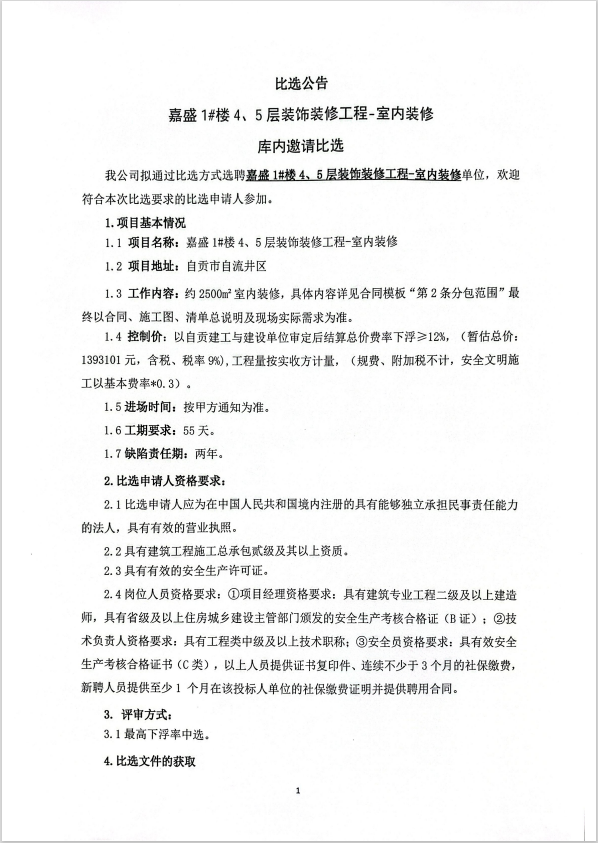
嘉盛1#4、5层装饰装修工程-室内装修库内邀请比选比选公告
HituxOpenMenu
首页
关于城投
新闻中心
子公司简介
党群建设
项目管理
人力资源
企业文化
信息公开
信息公开
公示
公告
你的位置:
首页
>
信息公开
>
公告
嘉盛1#4、5层装饰装修工程-室内装修库内邀请比选比选公告
来源:
2026-01-16 16:51:50 点击:
报名申请表请点击下载
/images/file/20260116165199369936.docx
上一篇:
自贡市盐都建设工程质量检测有限公司2026年1—6约地基基础
2026/1/19
下一篇:
城投釜溪印象开发项目年度物料制作服务评审结果公示
2026/1/13
动态
简介
公示
返回顶部
电话
邮件
首页