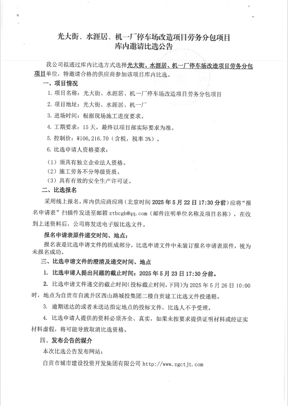
光大街、水涯居、机一厂停车场改造项目劳务分包项目库内邀请比选公告
HituxOpenMenu
首页
关于城投
新闻中心
子公司简介
党群建设
项目管理
人力资源
企业文化
信息公开
信息公开
公示
公告
你的位置:
首页
>
信息公开
>
公告
光大街、水涯居、机一厂停车场改造项目劳务分包项目库内邀请比选公告
来源:
2025-05-19 15:56:10 点击:
报名申请表请点击下载
/images/file/20250519155635733573.docx
上一篇:
自贡城投-2025年内部审计(人力资源管理、合规性审计)外包
2025/5/20
下一篇:
光大街、水涯居、机一厂停车场改造项目-弱电监控专业分包比选公
2025/5/19
动态
简介
公示
返回顶部
电话
邮件
首页