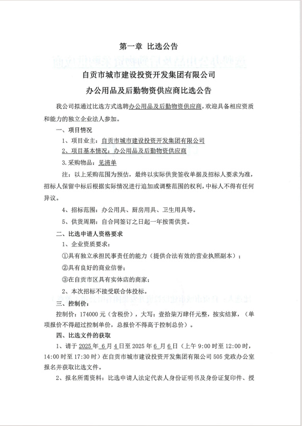
自贡市城市建设投资开发集团有限公司办公用品及后勤物资供应商比选公告
HituxOpenMenu
首页
关于城投
新闻中心
子公司简介
党群建设
项目管理
人力资源
企业文化
信息公开
信息公开
公示
公告
你的位置:
首页
>
信息公开
>
公告
自贡市城市建设投资开发集团有限公司办公用品及后勤物资供应商比选公告
来源:
2025-06-03 17:54:25 点击:
报名申请表请点击下载
/images/file/202506031754009393.docx
上一篇:
自贡市住房和城乡建设局食堂食材配送采购项目评审结果公示
2025/6/4
下一篇:
共筑清朗网络空间 传递国有企业正能量
2025/6/3
动态
简介
公示
返回顶部
电话
邮件
首页